いっち~親衛隊
A downloadable game

グループ番号12
<制作したメンバー>
市原海悠、萬上翔平、下條祥茉、橋詰出海
<ゲームタイトル>

<最終発表>






<中間発表>





<リサーチ結果>
リサーチシート.pptx
・リサーチターゲット
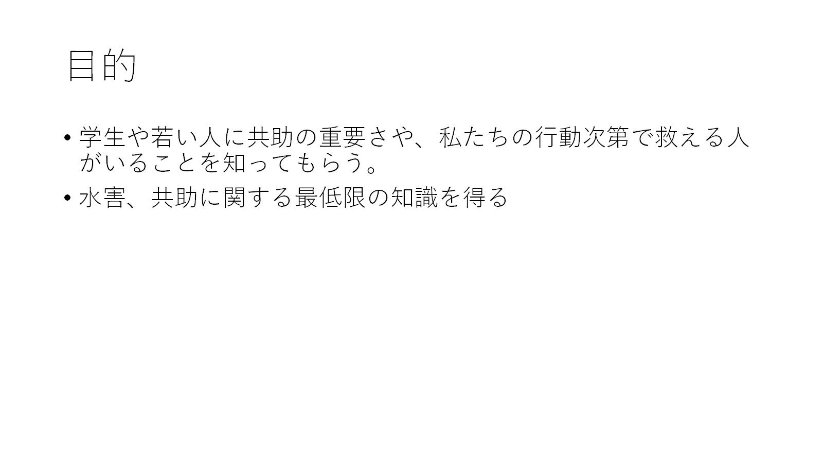
目的(課題)
学生や若い人に共助の重要さや、助けるために行うべきこと(知っておく必要があること)を知ってもらう。
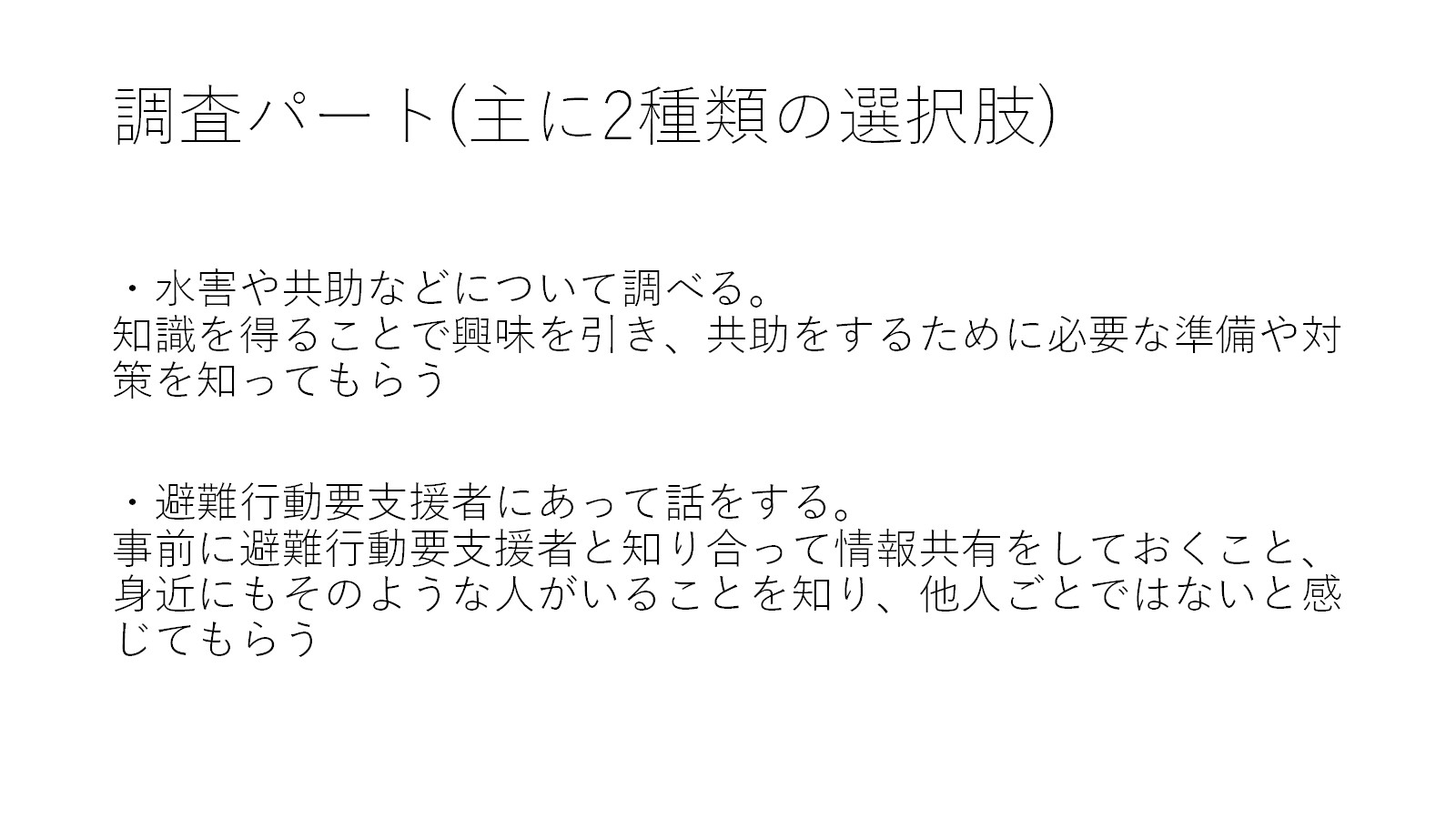
リサーチする内容
どんな人が共助を必要としているか、共助の手段としてどのような事例があるか。
・共助の重要性
<事例1>
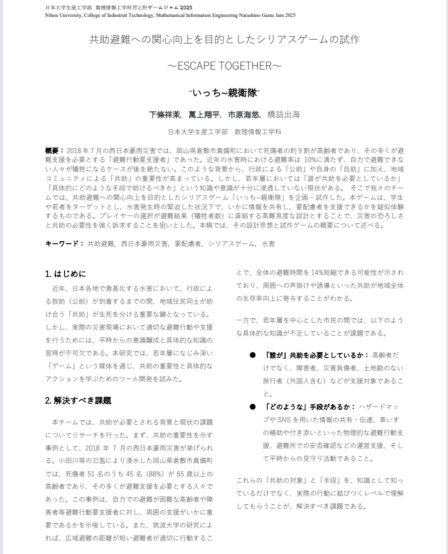
2018年7月の西日本豪雨災害では小田川、末松川、高間川が氾濫し、岡山県倉敷市真備町にも洪水が流入した。
真備町の面積の約27%が浸水し、死傷者51名のうち45名(88%)が高齢者(65歳以上)であった。51名中少なくとも42名が要避難支援者であった。近年の日本の水害時の避難率は10%に満たず、特に自力で避難できない人が犠牲になったケースが多かった。
<事例2>
筑波大学の研究結果
① 広域避難の距離が自治体内避難より短い避難者は避難対象人口の24%を占めており、広域避難により全体の避難時間が14%短縮できる
② 広域避難に利用可能な避難経路が限られている場合、広域避難が避難時間を増す可能性がある
③ 避難経路について事前に知らせる必要である
・共助必要者
主に自分自身では避難することが困難な人達
高齢者
障害者(知的障害者、身体障害者など、、、)
災害負傷者
旅行者(主に外国人)
・共助の手段
①情報の共有・伝達
ハザードマップ
SNSや地域の防災ラジオ
②避難行動支援
要支援者に対する付き添い
車いすや移動補助具を使った支援
安全な場所への誘導
③避難所運営支援
避難者の受付、安否確認
休憩スペースや情報掲示板の設置
④日常の見守り
定期的な安否確認
近隣での呼びかけ
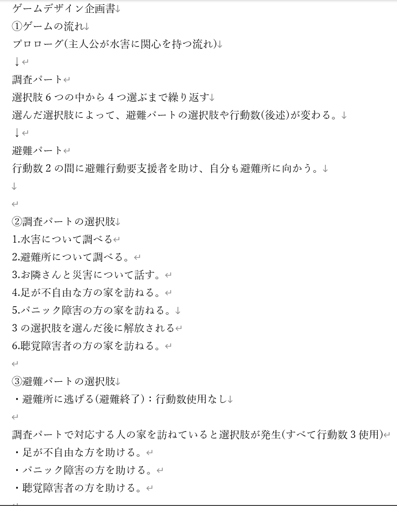
<ペラ企画書>

・補足
没入しやすくするため、主人公はターゲット層である学生(若者)。
準備や行動次第で救える人がいることを知ってほしいため、難易度は低めに設定。
<ゲームデザイン>(ネタバレ有)


<登場キャラクター>
■協力者
隣人 江守さん

■避難行動用容支援者
聴覚障がい者 周防さん

車いす使用者 備前さん

パニック障がい者 助川さん

<背景素材>





<作業工程表>







< リサーチレポート>


https://drive.google.com/file/d/1C0upidqLUslKuUnTApbW-wkAKZLvbRYE/view?usp=shari...
<使用したツール>
chatGPT キャラクター画像作成に使用
Gemini タイトル画面作成に使用
BGMに使用したサイト
効果音ラボ
MusMus
DOVA-SYNDROME
動画編集に使用したサイト
ゆっくりMovieMaker4
| Status | Released |
| Author | MII studio |

Comments
Log in with itch.io to leave a comment.
平時に近隣の人とコミュニケーションする機会を設け,その際に相手が抱えているハンディを理解し,そして警戒警報3の時に適切な行動ができるようになる,そのようなゲームだと感じました.
とても良くできたシリアスゲームだと思います.これをベースに,更に完成度の高いシリアスゲームに仕上げるため,春休みや,卒業研究等で発展できると良いと思いました.
差し替えてもらったバージョンは,正しく解凍・動作させることができました.対応ありがとうございます.
リサーチ・レポートのPDFがダウンロードできるようになっていません.アップロードしてください.
画像で貼り付けた<リサーチ・レポート>の下部に,Googleドライブへのリンクが書いてあるのを見つけました.ただし,アクセス件が付与されておらず,一般の人は閲覧することができません.いずれにせよ,アクセス権の付与をリクエストしましたので,対応をよろしくお願いします.
シリアスゲーム(水害).zipをダウンロードしましたが,解凍できません.開発者側の環境でダウンロードして解凍できるか試していただけますか? その後,正しいものを再度アップロードしていただけますか?